ÅÌÒ»ÅÌ | 2018Ä깤¿ØÍøÂ簲ȫÊг¡Å̵ãÓë2019Ä깤¿Ø°²È«Êг¡Ç÷ÏòÕ°Íû
°ä²¼¹¦·ò 2019-01-21?Ò¼
Ëæ×ÅÖйúÔì×÷2025µÄÈ«ÃæÍÆ¶¯£¬¹¤ÒµÆóҵͨ¹ýÊý×Ö»¯¡¢ÍøÂ绯¡¢ÖÇÄÜ»¯½¨ÉèÔÚÌá¸ß²úÆ·ÖÊÁ¿Óë³ö²úЧÄÜ¡¢Ìṩ½»¸¶¿ÍÔ컯¡¢´´ÐÂóÒ×ģʽµÈ·½Ãæ»ñµÃ¾ªÈ˵ķ¢Õ¹£¬ÔÚ¡¶¹úÎñÔº¹ØÓÚÉîÈë¡°»¥ÁªÍø+ÏȽøÔì×÷Òµ¡±·¢Õ¹¹¤Òµ»¥ÁªÍøµÄÁìµ¼¶¨¼û¡·Íƶ¯Ï£¬´«Í³Ôì×÷ÒµÆóÒµºÍÐÅÏ¢¼¼ÊõÆóÒµ·×·×ÔÚ¹¤Òµ»¥ÁªÍøÆ½Ì¨½¨ÉèÉϼӴóͶÈ룬Âòͨ²úÒµÁ´¸ßµÍÓΡ¢´´Ð³ö²úģʽ¡¢¸³ÄÜÖÐÓׯóÒµ¡£
ͬʱ£¬ÔÚ2018Äê²úÉúµÄÔ̺¬Ì¨»ýµç¾§Ô²³§ÀÕË÷¹¥»÷µ¼ÖÂÂú¸ººÉ³ö²úÏßÍ£²ú¡¢Shamoon¹¥»÷µ¼ÖÂÒâ´óÀûʯÓ͹«Ë¾10%µÄÖ÷»úÊý¾Ý±»·ÛËéµÈÊÂÎñ£¬Õë¶Ô¹¤Òµ³ö²úÍøÂç¹¥»÷µÄƵ´ÎºÍËðʧ³öÏÖÀ©´óÇ÷Ïò£¬Ãæ¶ÔеľÖÊÆ£¬¹¤¿Ø°²È«¹¤×÷³ÁÒªÐԺͽôÆÈÐÔÔ½·¢Í¹ÏÔ¡£Ï°×ÜÊé¼Ç½²»°¡°°²ÂúÊÇ·¢Õ¹µÄǰÌᣬ·¢Õ¹Êǰ²È«µÄ±£ÏÕ£¬°²È«ºÍ·¢Õ¹ÒªÍ¬²½Íƶ¯¡±£¬ÕýÈ·µØÎª°²È«Óë·¢Õ¹µÄ¹ØÏµ×öÁ˶¨Î»¡£
2018ÄêµÄ¹¤¿Ø°²È«Êг¡£¬ÔÚÓû§²ãÃæÒѾ¼±¾çÁè¼Ý¹¤¿Ø°²È«ÒâʶÔì¾Í½×¶Î£¬Óû§ÔÚ¹¤¿Ø°²È«µÄ¹æ»®¡¢½¨Éè¡¢²é³¿¼ÆÀµÈ·½Ãæ¼±¾çÂ䵨¡£ÍøÂ簲ȫÆóÒµ²ãÃæÔòÔÚ¹¤¿Ø°²È«×êÑÓ×¢¼¼Êõ´´Ð¡¢²úÆ·Ñз¢ÓëÂ䵨¡¢·þÎñÌṩµÈ·½ÃæÓÐÁ˳¤×ãµÄ·¢Õ¹¡£¼à¹Ü²ãÃæ£¬ÔÚÍøÐŰ졢¹«°²²¿¡¢¹¤ÐŲ¿µÈÖ÷¹Ü²¿Î¯Íƶ¯Ï£¬¹¤¿Ø°²È«³ß¶È¼ÙÔ쿪ÉÏÁ˿쳵·£¬¹«°²²¿¹Ø¼üÐÅÏ¢»ù´¡ÉèÊ©°²È«Æ¥µÓ×¢¹¤ÐŲ¿·¢Õ¹¹¤¿ØÏµÍ³°²È«·À»¤ÄÜÁ¦ÆÀ¹À²é³µÈ¹¤×÷ÍÆ½øÁËÐÐÒµºÍÆóÒµÆ÷³ÁºÍ¼ÓÇ¿¹¤¿Ø°²È«·À»¤ÄÜÁ¦½¨Éè¡£ÏàÐÅËæ×ŵȼ¶±£»¤2.0¡¢¡¶¹Ø¼üÐÅÏ¢»ù´¡ÉèÊ©±£»¤ÌõÀý¡·°ä²¼Ö´ÐУ¬¹¤¿Ø°²È«Êг¡½«»ñµÃ¸ü´ó·¢Õ¹¡£
¶Ô2018Ä깤¿Ø°²È«Êг¡ÎÒÃÇ×öÁËÒ»¸öµ¥Ò»µÄÅ̵㣺
1¡¢¶¥²ãÉè¼ÆÈÕ½¥Ç峺£¬Ë¾·¨ÏµÍ³Ô½·¢ÃÀÂú£¬ÅäÌ×´ëÊ©¼Ó½ô³ǫ̈
ÒÔ2017Äê6ÔÂ1ÈÕ¡¶ÖлªÈËÃñ¹²ºÍ¹úÍøÂ簲ȫ·¨¡·Ö´ÐÐΪ±êÖ¾£¬ÍøÂ簲ȫÂÉÀýϵͳѸ¿ìÃÀÂú£¬ÅäÌ×µÄ˾·¨ÂɹæÔÚ¼Ó½ôÔì¶©°ä²¼ÖС£ÔÚ·¨Âɲ鳷½Ã棬2018Äê11Ô£¬¹«°²²¿°ä²¼¡¶¹«°²»ú¹Ø»¥ÁªÍø°²È«¼à¶½²é³»®¶¨¡·£¬Ã÷È·Á˹«°²»ú¹Ø·¨ÂɵÄÖ°ÔðȨÏÞ, ÒÔ¼°ÆóÒµ¹²Í¬¹«°²»ú¹Ø·¨ÂɵÄÈ¨ÊÆºÍʹÃü¡£
2018ËêÊ×£¬¹¤ÐŲ¿°ä²¼¡¶¹¤Òµ½ÚÔìϵͳÐÅÏ¢°²È«Ðж¯´òË㣨2018-2020£©¡·ºÍ½â¶Á¡£Í¹ÆðÂäʵÆóÒµÖ÷ÌåÔðÈΣ¬´ÓÌáÉý¹¤ÒµÆóÒµ¹¤¿Ø°²È«·À»¤ÄÜÁ¦£¬Íƽø¹¤ÒµÐÅÏ¢°²È«²úÒµ·¢Õ¹£¬¼Ó¿ì¹¤¿Ø°²È«±£ÏÕϵͳ½¨ÉèÆô³Ì£¬ÎªÏÂÒ»²½·¢Õ¹¹¤¿Ø°²È«¹¤×÷ÌṩÁËÆ¾¾ÝºÍÁìµ¼¡£
2018Äê6Ô£¬¹¤ÐŲ¿Ó¡·¢¡¶¹¤Òµ»¥ÁªÍø·¢Õ¹Ðж¯´òË㣨2018-2020Ä꣩¡·ºÍ¡¶¹¤Òµ»¥ÁªÍø×¨Ï×÷×é2018Ä깤×÷´òËã¡·£¬Éî¿ÌÖ´Ðй¤Òµ»¥ÁªÍø´´Ð·¢Õ¹Õ½Êõ£¬Íƶ¯ÊµÌå¾¼ÃÓëÊý×Ö¾¼ÃÉî¶ÈÈںϣ¬Í¬Ê±¼Ó´ó²ÆÕþÖ§³ÖÁ¦¶È£¬»ý¼«·¢Õ¹Ö§³Ö¹¤Òµ»¥ÁªÍø°²È«ÊÔµãʾ·¶ÏîÄ¿µÈ¡£
2018Äê10Ô£¬¹¤ÐŲ¿¡¢¹ú¶È³ß¶Èί¹²Í¬Ó¡·¢¡¶¹ú¶ÈÖÇÄÜÔì×÷³ß¶Èϵͳ½¨ÉèÖ¸ÄÏ£¨2018Äê°æ£©¡·£¬ÒÔ¼Ó¿ìÍÆ¶¯ÖÇÄÜÔì×÷·¢Õ¹£¬Áìµ¼ÖÇÄÜÔì×÷³ß¶È»¯¹¤×÷µÄ·¢Õ¹¡£
2018Äê¹ú¶ÈÄÜÔ´¾ÖÓ¡·¢¡¶¹ØÓÚ¼ÓÇ¿µçÁ¦ÐÐÒµÍøÂ簲ȫ¹¤×÷µÄÁìµ¼¶¨¼û¡·£¬·¢¸Äί¡¢ÄÜÔ´¾Ö¡¢Éú̬»·¾³²¿¡¢¹ú·À¿Æ¹¤¾ÖËIJ¿Î¯½áºÏ°ä²¼¡¶¹ØÓÚ½øÒ»²½¼ÓÇ¿ºËµçÔËÐа²È«ÖÎÀíµÄÁìµ¼¶¨¼û¡·µÈ¡£
2¡¢¹¤¿Ø°²È«³ß¶Èϵͳ½¨Éè½øÈë¿ì³µÂ·
¹ú¶È²ãÃæ¹¤¿Ø°²È«ÒÑÐγÉÔ̺¬¡°°²È«µÈ¼¶¡¢°²È«ÒªÇó¡¢°²È«Ê©ÐÓ×¢°²È«²âÆÀ¡±µÈ³ß¶Èϵͳ£¬°²È«³ß¶ÈµÄÇ峺ÓëÃÀÂú½«Íƽø¹¤¿Ø°²È«ÐÐÒµ½øÒ»²½½¡È«·¢Õ¹£¬ÎªÆóÒµ»ý¼«·¢Õ¹¹¤¿Ø°²È«½¨ÉèÌṩƾ¾ÝºÍÁìµ¼¡£
2018ÄêÒÑÕýʽ°ä²¼ÁË¡¶ÐÅÏ¢°²È«¼¼Êõ ¹¤Òµ½ÚÔìϵͳ°²È«ÖÎÀí¸ù»ùÒªÇó¡·£¨GB¨MT36323-2018£©¡¢¡¶ÐÅÏ¢°²È«¼¼Êõ ¹¤Òµ½ÚÔìϵͳÐÅÏ¢°²È«·Ö¼¶¹æ·¶¡·£¨GB¨MT36324-2018£©¡¢¡¶ÐÅÏ¢°²È«¼¼Êõ ¹¤Òµ½ÚÔìϵͳ·çÏÕÆÀ¹ÀÖ´ÐÐÖ¸ÄÏ¡·£¨GB¨MT36466-2018£©µÈÔÚÄڵŤ¿Ø°²È«³ß¶È¡£
3¡¢ÓйزúҵͬÃË¡¢°²È«´ó»áÓÖΪ¹¤¿Ø°²È«Êг¡ÌṩÁËÖúÍÆ¼Á
¹¤ÒµÐÅÏ¢°²È«²úÒµ·¢Õ¹Í¬ÃË£¨NISIA£©¡¢¹¤Òµ»¥ÁªÍø²úҵͬÃË£¨AII£©¡¢¹¤Òµ½ÚÔìϵͳ²úҵͬÃË£¨ICSA£©¡¢¹¤Òµ½ÚÔìϵͳÐÅÏ¢°²È«²úҵͬÃË£¨ICSISIA£©µÈͬÃË×éÖ¯£¬Îª¹¤¿Ø°²È«ÐÐÒµ»¥»»ºÏ×÷ÌṩÁËÆ½Ì¨£¬ÓÐÁ¦ÍƽøÁ˹¤¿Ø°²È«¸÷·½¸ßЧÁª¶¯·¢Õ¹µÄ¸ñ¾Ö¡£
2018ÄêÒ²Êǹ¤¿Ø°²È«»áÒéÊýÁ¿½Ï¶àµÄÒ»Ä꣬ ¡°2018¹¤Òµ°²È«´ó»á¡±¡¢¡°2018µÚÆß½ì¹¤Òµ½ÚÔìϵͳÐÅÏ¢°²È«·å»á¡±¡¢¡°2018¹¤Òµ»¥ÁªÍøÓ밲ȫÂÛ̳¡±¡¢¡°2018¹¤Òµ»¥ÁªÍø·å»á¡±µÈ»áÒéµÄ³É¹¦½øÐУ¬Îª¹¤¿Ø°²È«ÌṩÁËÐû²¼µÀÓýÕ󵨡£
4¡¢2018Ä깤¿Ø°²È«½¨ÉèÐÐҵɢ²¼¸ü¹ã£¬ÏîÄ¿ÊýÁ¿½ð¶îѸ¿ìÅÊÉý
2018Ä깤¿Ø°²È«½¨ÉèÏîÄ¿ÔÚÑ̲ݡ¢µçÁ¦¡¢¹ì·½»Í¨¡¢ÄÜÔ´¡¢Ê¯ÓÍʯ»¯¡¢ÖÇÄÜÔì×÷µÈ¶à¸öÐÐҵѸ¿ìÀ©´óºÍÔö³¤£¬ÔÚÏîÄ¿ÊýÁ¿ºÍµ¥¸öÏîÄ¿½ð¶î¶¼ÓÐÁË·¢×÷ʽÔö³¤£¬ÎüÒýÁ˸ü¶àµÄ°²È«³§É̲μӣ¬ÐγÉÁË¡°²úѧÑÐÓá±Ï໥ºÏ×÷¹²Í¬Íƶ¯µÄÓÅÁ¼¾ÖÃæ¡£
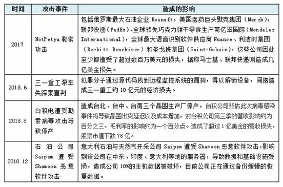
5¡¢¹¤¿Ø°²È«ÊÂÎñƵ·¢£¬ÀÕË÷À๥»÷Ôì³ÉµÄËðʧ¾ªÈË
½ü¼¸ÄêÕë¶Ô¹¤¿ØÏµÍ³µÄNotPetya¡¢GlobeimposterµÈÀÕË÷²¡¶¾¹¥»÷¡¢Ì¨»ýµçÔâ·ê¹¥»÷Í£²ú¡¢²¨Òô¹¤³§Ôâµ½¹¥»÷µÈÊÂÎñ¸øÆóÒµÔì³ÉµÄ¾¼ÃºÍÉÌÓþËðʧ¾ªÈË¡£¹úÄÚºµçÁ¦¡¢ÄÜÔ´¡¢Ê¯ÓÍʯ»¯¡¢¸ÖÌú¡¢¿óÒµ¡¢ÏȽøÔì×÷µÈÐÐҵҲͬÑù³öÏÖ´óÁ¿µÄ²¡¶¾¡¢ÀÕË÷¹¥»÷µÈ°²È«ÊÂÎñ£¬¶ÔÊÂÎñÆóÒµÔì³ÉÇ¿ÁÒ³å»÷£¬¹¤¿Ø°²È«²»ÔÙÓ뼺Î޹ء£
´Ó¹¥»÷ÊÂÎñµÄ·ÖÎöÀ´¿´£¬Õë¶Ô¹¤¿ØÏµÍ³µÄ¹¥»÷¸ü¾ß×éÖ¯ÐÔ¡¢Õë¶ÔÐÔ¡¢·ÛËéÐÔ£¬·ì϶·çÏÕÖÎÀí²»µ½Î»µ¼ÖµĶàÖÖ¹¥»÷¼¼Êõ×éºÏʽµÄÀÕË÷¹¥»÷£¬¸ø¹¤ÒµÆóÒµÔì³É¼«ÆäÑϳÁµÄ·ÛËéÐÔÉõÖÁ¿àÄÑÐÔºó¹û¡£µ¥¸ö¹¥»÷ÊÂÎñÔì³ÉµÄÖ±½ÓÓë¼ä½Ó¾¼ÃËðʧÒÔ¼°ÆóÒµÉÌÓþµÄ·ÛËé³öÏÖѸ¿ìÀ©´óÇ÷Ïò¡£
6¡¢ÆóÒµ¹¤¿Ø°²È«»ù´¡ÓÄ΢£¬°²È«ÖÎÀí¡¢¼¼Êõ¡¢ÔËάÄÜÁ¦¼±ÐèÌáÉý
´Óµ±Ç°¹¤¿ØÏµÍ³´æÔڵķçÏպͰ²È«½ü¿ö¿´£¬ÖØÒª´æÔÚÒÔϼ¸¸ö·½Ãæ±ØÒªÕýÊӺͼÓÇ¿£º
£¨1£©¹¤¿ØÏµÍ³ÖÐʹÓôóÁ¿Í¨ÓõÄÓ²¼þÉ豸¡¢²Ù×÷ϵͳ¡¢Êý¾Ý¿â¡¢ÀûÓÃÈí¼þµÈ£¬´æÔÚ´óÁ¿·ì϶ºÍ°²È«ÅäÖÃÓÄ΢ÏͬʱΪÁ˱£Õϳö²úÏßµÄÕý³£ÔËÐиù»ù²»ÄܽøÐзì϶½¨²¹ºÍ¼Ó¹Ì¡£
£¨2£©¹¤¿ØÏµÍ³ÖÐʹÓõĽÚÔìÉ豸¼°Æä×é³ÉµÄϵͳ£¨PLC¡¢DCS¡¢SCADAµÈ£©ÔÚÓ²¼þ¡¢Èí¼þ¶¼´æÔÚ´óÁ¿µÄ°²È«·ì϶£¬ÇÒËæ×Ź¤¿ØÏµÍ³ÊܹØ×¢Ë®Æ½Ôö³¤£¬ÐÂÔö·ì϶ÊýÁ¿³öÏÖ¼Ó¿ìÔö³¤Ç÷Ïò¡£
£¨3£©¹¤¿ØÏµÍ³ÔÚ°²È«¼ì²âÓ밲ȫ·À»¤ÄÜÁ¦Ïà½ÏÓÚ´«Í³ÍøÂçÒªµÍµÃ¶à£¬ÉõÖÁÓеŤ¿ØÏµÍ³¸ù»ùûÓа²È«·À»¤ÄÜÁ¦£¬¹¤¿ØÏµÍ³ÕûÃæ×Ó¶ÔÍøÂç¹¥»÷µÄ°²È«ÃâÒßÁ¦µÍÏ¡£
£¨4£©2017¡¢2018ÄêÔ̺¬WanacryÔÚÄÚµÄÀÕË÷²¡¶¾½èÖúÄÚÍø·ì϶¼±¾ç´«²¼£¬ÈÃÎÒÃÇÈÏÇåÒ»¸öÊÂʵ£¬Ïà¶Ô·â¹ØµÄ¹¤¿ØÍøÂçÒ²±ØÒªÖÎÀíÕßÐж¯ÆðÀ´´òºÃ°²È«»ù´¡£¬ÌáÉý°²È«·À»¤ÄÜÁ¦¡£
£¨5£©¹¤¿ØÏµÍ³µÄʹÓÃÔËάÈËÔ±¹¤¿Ø°²È«Òâʶµ±¡£¬°²È«ÖÎÀí²»µ½Î»£¬ÔÚÕë¶Ô¹¤¿Ø°²È«µÄÖÎÀíÔì¶È¡¢°²È«Åàѵ¡¢ÔËÐв鳡¢¼à¶½²éºËµÈ·½Ãæ´æÔÚ¿Õȱ»òÏÔÖøµÄȱʧ£¬°²È«Ó¦¼±ÏìӦϵͳ²»ÃÀÂú£¬²»×ãÓ¦¼±ÏìÓ¦Ö§³Ö¹¤¾ß¡£
?·¡
1¡¢2018ÄêÒ»¸öÏÔÖøµÄÌØµãÊÇÓû§²à¶Ô¹¤¿ØÏµÍ³ËùÃæ¶ÔµÄ°²È«·çÏÕÈÏÖªÓÐÁ˺ܴóµÄÌáÉý£¬´ÙʹÆóÒµÐÅÏ¢»¯²¿ÃźÍÉ豸ÔËÐÐÖÎÀí²¿ÃÅÔÚ¹¤¿Ø°²È«½¨ÉèÉϸüÒ×´ï³É¹²Ê¶£¬Íƶ¯µÄÓ°Ïì³É·ÖÔ̺¬£º
¡ñ¡¶ÍøÂ簲ȫ·¨¡·µÄÖ´ÐÐÖ´ÐÐÔÚ˾·¨²ãÃæµÄÃ÷È·ºÍÍþÉ壻
¡ñ ¹ú¶ÈÍøÂ簲ȫÖÜȫԱ²Î¼ÓÍÆ¶¯Ðγɡ°ÍøÂ簲ȫÈËÈËÓÐÔ𡱵ÄÓÅÁ¼·ÕΧ£»
¡ñ ¡¶µ³×飨µ³Î¯£©ÍøÂ簲ȫ¹¤×÷ÔðÈÎÔìÖ´Ðз¨×Ó¡·È·Á¢ÁËÍøÂ簲ȫһ°ÑÊÖÕÆ¹ÜÔ죬ץסÁËÍøÂ簲ȫ¹¤×÷·¢Õ¹¹ý³ÌÖнÏΪ±»¶¯µÄ±¾ÔÐÔÎÊÌ⣻
¡ñ ²¡¶¾¡¢ÀÕË÷¹¥»÷¶Ô¹¤¿ØÆóÒµÔì³ÉµÄËðʧ¾Þ´ó£»
¡ñ ¹«°²²¿¡¢¹¤ÐŲ¿·¢Õ¹µÄÕë¶ÔÆóÒµµÄ°²È«ÊµÕ½ÑÝÁ·ºÍ²é³ÆÀ¹À¹¤×÷ÍÆ¶¯£»
¡ñ °²È«³§ÉÌ¡¢×êÑлú¹¹¡¢¼ì²â»ú¹¹µÈ¶ÔÊг¡µÄ»ý¼«Íƶ¯¡£
2¡¢¶Ô¹¤¿Ø°²È«Êг¡ÈÏÖª¸üÇ÷ÀíÐÔ¡£¸÷²Î¼Ó·½³ä·ÖÒâʶµ½¹¤¿Ø°²È«µÄ½¨Éè²¢²»Êǵ¥Ò»µÄ½«´«Í³ÖÎÀíÍøÖÐʹÓõݲȫ¼¼Êõ¡¢²úÆ·¡¢¹æ»®Â䵨ÎÞÓÇ£¬¶øÊDZØÒª×öºÃ¹¤¿Ø°²È«»ù´¡×êÑУ¨Ô̺¬ÍøÂç»·¾³¡¢É豸·ì϶¡¢¹¤¿ØºÍ̸·ì϶µÈ£©£¬±ØÒª³ä·ÖÏàʶ¹¤¿ØÒµÎñϵͳ·çÏÕ£¬Í¬Ê±±ØÒª½áºÏ¡°ÔÆ´óÎïÖÇÒÆ¡±µÈм¼ÊõÀûÓõݲȫ·çÏÕ×êÑС£
3¡¢ÀûÓöàÖÖ¹¥»÷¼¼ÊõÕë¶ÔÉæ¼°¹¤¿ØÏµÍ³ÆóÒµ½øÐÐÀÕË÷¹¥»÷²úÉúµÄºó¹û¼«¾ß·ÛËéÐÔ¡£ÀûÓù¤¿ØÏµÍ³·ì϶£¬½áºÏ²¡¶¾´«²¼¡¢Êý×ÖÇ®±Ò¡¢¸ßλ¼ÓÃܼ¼Êõ×éºÏ½øÐеÄÀÕË÷¹¥»÷¶ÔÊÂÎñÆóÒ·´Ëµ¿ÉÄܾÍÊÇÒ»³¡¿àÄÑ¡£
?Èþ
2018ÄêGA»Æ½ð¼×¼¯ÍÅÆ¾½èÔÚÍøÂ簲ȫ»ù´¡×êÑкͼ¼Êõ·þÎñÍøÂç±é²¼È«¹úµÄÓÅÊÆ£¬ÓëÐÐÒµÓû§Ð¯ÊÖÉî¿Ì¹¤¿ØÒµÎñ³¡¾°£¬·¢Õ¹ÐÐÒµÕë¶ÔÐÔ°²È«×êÑУ¬Æ¾¾ÝеÄÓû§³¡¾°ºÍÐèÒªÑз¢Ðµļ¼ÊõºÍ²úÆ·¡£Í¬Ê±£¬»ý¼«ÏìÓ¦ÍøÂçÇ¿¹ú½¨ÉèºÅÕÙ£¬²Î¼Ó¹ú¶ÈºÍÐÐÒµ¹¤¿Ø°²È«³ß¶È¼ÙÔ죬·¢Õ¹²úѧÑÐÓÃÐͬÁª¶¯Íƶ¯¹úÄÚÓû§ÔÚ¹¤¿Ø°²È«ÁìÓò½¨ÉèµÄÎȲ½ÌáÉýÓ봴С£
1¡¢²Î¼Ó¹ú¶ÈÓëÐÐÒµÔÚ¹¤¿Ø°²È«ÁìÓòµÄÓйس߶ȼÙÔì²ÝÄ⹤×÷£¬Éæ¼°µÈ±£ÏµÍ³¡¢¹¤¿Ø°²È«²úÆ·¼¼Êõϵͳ¡¢¹¤Òµ»¥ÁªÍøÆ½Ì¨µÈ³ß¶È¹æ·¶µÄ¼ÙÔìÖ§³Ö¡£
2¡¢»ý¼«¹²Í¬ÍøÐŰ졢¹¤ÐŲ¿¡¢¹«°²²¿Õë¶Ô¹¤¿ØÍøÂ簲ȫµÄ¹¤×÷£¬²Î¼ÓÁËËÄÏÐŲ¿µÄ´´Ð·¢Õ¹¹¤³Ì£¬Ñз¢¹¤¿ØµÈ±£²é³¹¤¾ßÏä¡¢Ó¦¼±ÏìÓ¦¹¤¾ßÏäµÈ¡£
3¡¢ÓëÓû§Ð¯ÊÖ»ý¼«·¢Õ¹ÐÐÒµÐÔÕë¶Ô¹¤¿ØÏµÍ³µÄ»ù´¡ÐÔ°²È«×êÑУ¬Ñз¢Ð¼¼ÊõвúÆ·£¬ÐγÉÕë¶ÔÐÔµÄÐÐÒµ¹æ»®¡£½èÖú¡°ÃæÏò»¥ÁªÍø+¹¤Òµ¼°ÖÇÄÜÉ豸ÐÅÏ¢°²È«±±¾©Êй¤³Ì³¢ÊÔÊÒ¡±·¢Õ¹Õë¶Ô¹¤Òµ½ÚÔìÉ豸¡¢¹¤¿ØÒµÎñϵͳ¡¢ÖÇÄÜÖÕ¶Ë¡¢ÖÇÄܼҾӵȷ¢Õ¹»ù´¡ÐÔ°²È«×êÑУ¬ÓëÐÐÒµÓû§·¢Õ¹¹¤¿Ø°²È«½áºÏ³¢ÊÔÊÒ½¨É裻°ä²¼ÊʺϵçÁ¦¡¢ÖÇ»ÛÓÍÌï¡¢ÖÇ»ÛÎïÁ÷ºÍÖǻ۽»Í¨µÈ¸÷ÐÐÒµÀûÓõĹ¤ÒµÎïÁªÍø°²È«½â¾ö¹æ»®£¬Ñз¢ÎïÁªÍø°²È«Íø¹Ø£»ÍƳö¹¤Òµ°²È«Ì¬ÊƸÐ֪ƽ̨£¬ÊµÏÖµçÁ¦µ÷¶Èϵͳ¡¢ÖÇÄÜÔì×÷¹¤¿ØÏµÍ³°²È«·çÏÕÈ«ÃæÕÆ¿Ø£¬Ç±ÔÚ°²È«·çÏÕÉî¶È·ÖÎöºÍ´ëÖõȣ»ÊµÏÖÐÐÒµÖÇÄÜÔì×÷¹¤¿Ø°²È«ÕûÌå½â¾ö¹æ»®ÊԵ㽨É裬ÃÀÂú¶ÔʯÓÍʯ»¯¡¢µçÁ¦¡¢¿óÒµ¡¢¸ÖÌú¡¢ÖÇÄÜÔì×÷¡¢¹ì·½»Í¨¡¢Ñ̲ݵÈÐÐÒµÐÔ½â¾ö¹æ»®£¬Â䵨100Óà¸ö¹¤Òµ°²È«²úÆ·ºÍ·þÎñÏîÄ¿¡£
4¡¢ÔÚ¹¤Òµ»¥ÁªÍø°²È«¡¢³µÁªÍø°²È«¡¢ÎïÁªÍø°²È«µÈÁìÓò·¢Õ¹Õë¶ÔÐÔ×êÑкÍË÷Çó£¬Í¨¹ýÕ½ÊõÐÔÑз¢Í¶Èë·¢Õ¹ÐÂÀûÓÃÁìÓòµÄ°²È«ÐèÒª¡¢°²È«¼¼ÊõµÄ´¢ÐîÓë²úÆ·»¯µÈ¡£
5¡¢ »ý¼«Ö§³ÖºÍ²Î¼ÓÓû§·¢Õ¹¹¤¿Ø°²È«·À»¤ÄÜÁ¦½¨É裬²ûÑïGA»Æ½ð¼×¼¯ÍŰ²È«²úÆ·È«ºÍÑз¢ÄÜÁ¦Ç¿¡¢¸²¸ÇÈ«¹úµÄ¼¼Êõ·þÎñÍŶӡ¢ÒÔ¼°¸÷ÐÐÒµÊÂÒµ²¿µÄרҵÐÔÖ§³ÖÄÜÁ¦µÅ×ÅÊÆ£¬2018ÄêGA»Æ½ð¼×¼¯ÍÅÔÚ¹¤¿Ø°²È«Êг¡»ñµÃÁË·¢×÷ÐÔÔö³¤£¬ÎȾӹ¤¿Ø°²È«Êг¡µÚÒ»Ìݶӡ£
?ËÁ
2019Ä깤¿Ø°²È«Êг¡Ç÷Ïò
2¡¢Ëæ×ŵȱ£2.0¡¢¡¶¹Ø¼üÐÅÏ¢»ù´¡ÉèÊ©±£»¤ÌõÀý¡·µÄ°ä²¼¡¢2019¹Ø¼üÐÅÏ¢»ù´¡ÉèÊ©°²È«Æ¥µÐÕæÊµ¹¥·ÀÑÝÁ·µÈÍÆ¶¯£¬·¢Õ¹Õë¶ÔÐԵĹ¥·ÀÅàѵ¡¢ÕæÊµ¹¥·ÀÑÝÁ·µÈ½«³ÉΪÆóÒµÒ»ÖÖ³£Ì¬¡£
3¡¢Óû§Õë¶Ô¹¤¿Ø°²È«µÄ·þÎñÐèÒª½«»á·¢×÷ÐÔÔö³¤£¬°²È«·þÎñ±¾µØ»¯ÓÅÊÆÓÐÀûÓÚÀ©´óÊг¡·Ý¶î¡£Õë¶Ô¹¤¿Ø°²È«ÁìÓòµÄ·þÎñ½«ÖÁÉÙÔ̺¬·çÏÕÆÀ¹À¡¢×¤³¡°²È«ÔËά¡¢°²È«ÊÂÎñÓ¦¼±¡¢°²È«Åàѵ¡¢¹¥·ÀÑÝÁ·Ö§³Ö¡¢Õë¶ÔÕæÊµ³ö²úϵͳµÄÊÚȨÊܿع¥·ÀÓëÑéÖ¤·þÎñµÈ¡£
4¡¢ÍøÂ簲ȫÈ˲ÅÔì¾Í½«Êܵ½Æ÷³Á¡£ÆóÒµ±ØÒª¼È¶®ÍøÂ簲ȫÓÖ¶®¹¤¿ØÏµÍ³ºÍÒµÎñÁ÷³ÌµÄ¸´ºÏÐͰ²È«È˲ţ¬ÏµÍ³µÄ¹¤¿Ø°²È«ÅàѵºÍÈÏÖ¤ÊÇѸ¿ìÔì¾Í»ù´¡ÐÔÈ˲ŵÄÓÐЧõè¾¶£¬¹¥·ÀÑÝÁ·½ÇÖðÊǼ±¾çÌáÉý²Ù×÷¼¼ÊõµÄÓÐЧ¼¿Á©¡£
5¡¢ÔÚ¹ÄÆðµÄ¹¤Òµ»¥ÁªÍø¼ç¸ºÍƶ¯ÊµÌå¾¼ÃÓëÊý×Ö¾¼ÃµÄÉî¶ÈÈںϣ¬ÒÔ¼°ÆóÒµµÄÌáÖÊÔöЧµÄ³Áµ££¬µ«Ä¿Ç°¹¤Òµ»¥ÁªÍøÕûÌåÉÏÈÔÒÔ¹ú±í¼¼ÊõΪÖ÷£¬×ÔÖ÷¿É¿ØÄÜÁ¦½Ï²î£¬Òò¶ø»ù´¡ÐÔ°²È«×êÑÓעά³Ö°²È«¶ÀÁ¢ÐÔ¡¢°²È«¼¼ÊõµÄ×ÔÖ÷¿É¿ØÏÔµÃÓÈΪ³ÁÒªºÍ¹Ø¼ü¡£Ëæ×Ųɹº¹¤Òµ»¥ÁªÍøÆ½Ì¨·þÎñµÄÆóÒµÔö¶à£¬ÔÚ¹¤ÒµÖÕ¶ËÉ豸½ÓÈë¡¢¹©¸øÁ´°²È«ÖÎÀí¡¢Æ½Ì¨Óû§Êý¾Ý°²È«ÖÎÀíµÈ·½Ãæ½«Ãæ¶Ô¾Þ´óµÄÌôÕ½¡£
6¡¢ÔÆÍÆËã¡¢´óÊý¾Ý¡¢ÈËΪÖÇÄÜ¡¢ÎïÁªÍøÖÇÄÜÖն˽ÓÈëµÈм¼ÊõÐÂÀûÓÃг¡¾°¸ø¹¤¿Ø°²È«Êг¡´øÀ´Ðµİ²È«·çÏÕ£¬»ùÓÚÁãÐÅÀµµÄ½ÓÈë½Ó¼û£¬·þÎñƽ̨µÄÊý¾Ý°²È«ÒÔ¼°±ßÔµÍÆË㰲ȫµÈ³ÉΪеijÁÒª×êÑз½ÏòºÍÄÚÈÝ¡£
ÔÚ¹ú¼Ê»·¾³ÈÕÇ÷¸´ÔÓÈ·µ±Ï£¬Éæ¼°¹¤¿ØÏµÍ³µÄÓû§ÓÈÆäÊǹؼüÐÅÏ¢»ù´¡ÉèÊ©Óû§£¬ÆäÍøÂ簲ȫÔðÈβ»½ö½öÊDZ£ÏÕÆä×ÔÉíÒµÎñ°²È«²»±äÔËÐУ¬¶øÊÇÒѾ³ÉΪ¹ú¶ÈÍøÂç¿Õ¼ä°²È«µÄ³ÁÒª×é³É²¿ÃÅ¡£ÍøÂçÕ½²»ÊÇÎÒÃÇÏë²»Ïë´òµÄÎÊÌ⣬¶øÊÇÄܲ»ÄÜ´òÓ®µÄÎÊÌ⣬µçÁ¦¡¢½»Í¨¡¢ÊÐÕþ»ù´¡ÉèÊ©µÈÐÐÒµ¼´»á³ÉÎªÍøÂçÕ½µÄÊ×Òª¹¥»÷Ö¸±êÒ²ÊÇÍøÂçÕ½ÖеķÀ»¤¹Ø¼üµã¡£ÒýÓÃϰ×ÜÊé¼ÇµÄ»°¡°Ã»ÓÐÍøÂ簲ȫ¾ÍûÓйú¶È°²È«£¬Ã»ÓÐÐÅÏ¢»¯¾ÍûÓÐÏÖ´ú»¯¡±£¬ÔÚ³ÉÎªÍøÂçÇ¿¹úµÄ¹ý³ÌÖй¤¿Ø°²È«½¨ÉèÈγÁ·Զ£¡


¾©¹«Íø°²±¸11010802024551ºÅ