GA»Æ½ð¼×

EnglishÈÕ±¾ÕZ

¹¤Òµ»¥ÁªÍø°²È«×¨Ìâ > °¸Àý·ÖÎö

ÄÏÍøÄ³±äµçÕ¾¶þ´ÎϵͳÐÅÏ¢°²È«×ۺϼà¹ÜÏîÄ¿

×÷ÕߣºGA»Æ½ð¼× 2020-11-02

ÏîÄ¿²¼¾°ÐèÒª

±¾ÏîÄ¿±ØÒªÔÚij¹©µç¾Öµçµ÷µ÷¶ÈÖ÷Õ¾½¨ÉèÒ»Ì×¼¯ÖÐÖÎÀíÆ½Ì¨£¬ÖÎÀí¸÷¸ö±äµçÕ¾¼à¹ÜÊý¾ÝµÄ¼¯ÖÐչʾÓë´¦Öã¬Ñ¡Ôñ¼¸¸ö±äµçÕ¾×÷ΪÏîÄ¿ÊԵ㡣

£¨1£©ÏîÖ÷ÕÅ×ÜÌåÐèÒª·ÖΪÖ÷Õ¾ÐèÒª¡¢±äµçÕ¾×ÊÔ´¹Ü¿ØÐèÒªÓ밲ȫ¹Ü¿ØÐèÒª£¬±¾ÏîÄ¿Ö÷Õ¾ÐèÒª¶ÔÓ¦¡°Æ½Ì¨¡±£¬ÓÃÓÚÍøÂ硢չʾ×ÊÔ´¹Ü¿Ø¡¢°²È«¹Ü¿ØµÄÊý¾Ý£»

×ÊÔ´¹Ü¿ØÐèÒª¶ÔÓ¦µÄ¡°Íø¹Ü¡±£¬ÓÃÓÚ¶Ô±äµçÕ¾Êý¾Ý»úÄÜ¡¢×´Ì¬Êý¾Ý¼à¶½£»

°²È«¹Ü¿ØÐèÒª¶ÔÓ¦µÄ¡°°²È«¡±£¬ÓÃÓÚ±äµçÕ¾°²È«É󼯡¢ÅäÖú˲顢Á÷Á¿É󼯡¢ÖÕ¶Ë·À»¤Êý¾ÝµÄ²É¼¯Óë¼à¶½¡£ÆäÖб¾°¸ÀýÖØÒªÊÇ×öµÄÊÇ¡°°²È«¹Ü¿Ø¡±·½ÃæÄÚÈÝ¡£

£¨2£©±äµçÕ¾°²È«·çÏÕÖØÒªÓÐÈçÏ·½Ã棺

1£©±äµçÕ¾¹¤×÷Õ¾²»×ãͳһÖÎÀí
Õ¾ÄÚÐÅÏ¢»¯Ë®Æ½Ô½À´Ô½¸ß£¬ÎÞÈËÖµÊØÕ¾Ò²ËæÖ®Ôö¶à£¬Ïֽ׶ζþ´Î°²È«·À»¤ÖØÒª²à³ÁÓÚÌìǵ°²È«£¬²»×ã±äµçÕ¾ÄÚ²¿°²È«·À»¤

2£©¶ÌÈ±ÒÆ¶¯½éÖʽÓÈë¼à¶½
ÎÞ·¨¶Ô¼à¶½ºó¶Ü¡¢ÊØ»¤¹¤×÷Õ¾µÄ±í½ÓUÅÌ/ÒÆ¶¯Ó²ÅÌ/ÊÖ»úµÈÒÆ¶¯½éÖʽøÐзÀ±¸ºÍ¼à¶½£»

3£©¶Ìȱ°²È«ÈÕÖ¾Éó¼Æ
ÎÞ·¨¶ÔÕ¾ÄÚÉ豸½øÐа²È«ÈÕÖ¾É󼯣¬ÎÞ·¨ÊµÊ±·¢ÏֺͼͼһЩΥ¹æÊÂÎñ£¬°²È«Ô¤¾¯¡¢¶ñÒâ´úÂë¡¢ÐÅÏ¢·çÏÕ¡¢ÏµÍ³×´Ì¬µÈ½øÐмල

4£©¶Ìȱ°²È«ÅäÖûùÏߺ˲鹤¾ß
¶Ìȱ¶ÔÕ¾ÄÚÉ豸½øÐа²È«»ùÏߺ˲鹤¾ß£¬ÎÞ·¨Ìáǰ·¢ÏÖÕ¾ÄÚÉ豸´æÔÚµÄϵͳÈõ¿ÚÁî¡¢·ì϶Òþ»¼¡¢Î¥¹æÈí¼þµÈ½øÐмල

5£©¶Ìȱ±¨ÎÄÉ󼯹¤¾ß

²»×㹤¾ß»¯µÄ¼¿Á©£¬¶ÔÖ÷×ÓվͨѶµÄ±¨ÎÄÐÅÏ¢½øÐÐÉý¼¶£¬ÎÞ·¨Åжϱ¨ÎÄͨѶºÏ¹æÐÔ¡£

·À»¤¹æ»®¼°Éæ¼°°²È«²úÆ·

°²È«¹Ü¿ØÏµÍ³·ÖΪÖ÷Õ¾ÀûÓúͳ§Õ¾ÀûÓã¬Ö÷Õ¾ÀûÓÃÖØÒªÊµÏÖÈÕÖ¾ºÍ±¨¾¯¼¯ÖÐչʾ£¬Ö÷Õ¾É豸µÄ°²È«ÅäÖú˲é¡£³§Õ¾ÀûÓÃÔ̺¬Á½²¿ÃÅ£¬Ò»ÊDz¿ÊðÔÚ±äµçÕ¾³ö¿Ú»¥»»»ú´¦µÄÍøÂçÁ÷Á¿¼à²âÉ豸£¬¶þÊDz¿ÊðÔÚ¹¤×÷Õ¾ÉϵÄÄÚÍø°²È«ÖÎÀíÄ£¿é¡£²¿ÊðͼÈçÏÂËùʾ£º

1.png

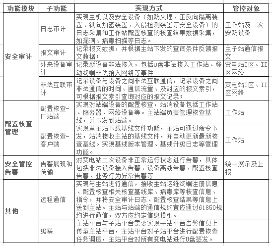
ϵͳְÄÜÈçÏ£º

2.png

±¾ÏîÄ¿ÖзÀ»¤¹æ»®ÖÐÉæ¼°°²È«²úÆ·ÈçÏÂ±í£º

²úÆ·Ãû³Æ

ÊýÁ¿

¹¤Òµ·À»ðǽ

2̨

×ÝÏò¼ÓÃÜ×°ÖÃ

1̨

ÈëÇÖ¼ì²â×°ÖÃ

1̨

¹¤¿ØÐÅÏ¢°²È«ÖÎÀíÆ½Ì¨

1Ì×

¹¤¿Ø·ì϶ɨÃèϵͳ

1Ì×

×ÊÔ´¹Ü¿ØÔËάװÖÃ

1̨

°²È«¹Ü¿ØÔËάװÖÃ

1̨

ÏîÄ¿³ÉЧ

¸ÃÏîÄ¿½â¾öÁ˱äµçÕ¾°²È«É󼯡¢ÅäÖú˲顢Á÷Á¿É󼯡¢ÖÕ¶Ë·À»¤Ëĸö·½ÃæµÄ°²È«ÎÊÌ⣬²¢¿ª´´ÐԵĽ«°²È«¼à¹ÜÓë±äµçÕ¾µÄÒµÎñϵͳÏà½áºÏ£¬´ó´óÌá¸ßÁ˰²È«ÔËάµÄЧÄÜ£¬Ê¹µÃ±äµçÕ¾µÄÐÅÏ¢°²È«¿É¼û¿É²é¿É¿Ø¡£

¸Ã²úÆ·¹æ»®×éºÏÁËÎÒ˾̩ºÏÐÅÏ¢°²È«ÔËÓªÖÐÐÄ£¬Ì©ºÏÁ÷ÖÈÐò·ÖÎöÕï¶Ïϵͳ£¨NBA£©£¬Ìì¾µ°²È«ÅäÖú˲éÖÎÀíϵͳºÍÌì«‘ÄÚÍø°²È«ÖÎÀíϵͳµÄ²¿ÃÅÖ°ÄÜ£¬ÐγÉÁËÐԼ۱ȸߵıäµçÕ¾²úÆ·×éºÏ¹æ»®¡£

²úÆ·ÒѾ­³ÉÊ죬¸´Ôì³É±¾µÍ£¬²¢ÇÒ±¾ÆÚÏîÄ¿ÒÑÓÐ20¶àÌ×É豸²»±äÔËÐС£Äܹ»ÔÚÄÏÍøºÍ¹úÍø±äµçÕ¾ÍÆ¹ã£¬ÔÚµç¿ÆÔºÉèÁ¢¿Æ¼¼ÏîÄ¿¡£

ÉÏһƪ ÏÂһƪ

7*24Ó×ʱ·þÎñÈÈÏß

400-624-3900


¡¾ÍøÕ¾µØÍ¼¡¿