ÊýÊ®Íò´ó½±µÄÊ ֻ˵×îºóÒ»±é£¡

°ä²¼¹¦·ò 2019-10-29
ÊǸßÊÖ À´ÌôÕ½  ÊýÊ®Íò´ó½± µÈÄãÀ´Äã¡

ÓɺþÄÏÊ¡Î¯ÍøÐŰì½áºÏÓйز¿ÃŹ²Í¬½øÐеÄ2019 ¡°ºþÏæ±­¡±ÍøÂ簲ȫ¼¼Êõ´óÈü½«ÔÚ11ÔÂ2ÈÕÕýʽ¿ªÆô¡£×÷Ϊ±¾´Î´óÈüµÄÖ§³Öµ¥Ôª£¬GA»Æ½ð¼×½«Ð¯ÊÖÒµÄÚÓÅÁ¼ÆóÒµ£¬±ü³ÐÍøÂ簲ȫÈ˲ÅÔì¾ÍºÍÍÚ¾òµÄ×ÚÖ¼£¬È«Á¦Ö§³Ö±¾´Î´óÈü¡£

GA»Æ½ð¼×¡¤(ÖйúÇø)¹Ù·½ÍøÕ¾

Õâ´Î´óÈüÖ¼ÔÚ·þÎñÓÚ¹ú¶ÈÍøÂ簲ȫսÊõºÍÍøÂçÇ¿¹ú½¨É裬¹á³¹Âäʵµ³µÄÊ®¾Å´óºÍÈ«¹úÍøÐŹ¤×÷»áÒéÐÄÁ飬Ϊȫ¹úÍøÂ簲ȫÈ˲Åչʾˮƽ¡¢¾º¼¼±ÈÆ´ºÍ»¥»»»¥¶¯ÌṩÎę̀£¬·¢ÏÖ¡¢ÜöÝͺÍÔì¾ÍÍøÂ簲ȫÈ˲Å£¬Îª¼Ó¿ìÍøÂ簲ȫÈ˲ÅÐÐÁн¨Éè×÷³ö¹±Ïס£



ÈüÔì½éÉÜ



±¾´Î´óÈüÓÉÖй²ºþÄÏÊ¡Î¯ÍøÂ簲ȫºÍÐÅÏ¢»¯Î¯Ô±»á°ì¹«ÊÒ¡¢ºþÄÏÊ¡¹«°²Ìü¡¢ºþÄÏÊ¡¹¤ÒµºÍÐÅÏ¢»¯Ìü¡¢ºþÄÏÊ¡½ÌÓýÌü¡¢ºþÄÏÊ¡ÈËÁ¦×ÊÔ´ºÍÉç»á±£ÏÕÌü¡¢ºþÄÏÊ¡ÎÀÉú½¡È«Î¯Ô±»á¡¢ºþÄÏÊ¡¹ã²¥µçÊÓ¾Ö¡¢ºþÄÏʡͨѶÖÎÀí¾Ö¡¢ºþÄÏÊ¡ÕþÎñÖÎÀí·þÎñ¾Ö¡¢ºþÄÏÊ¡¹ú¶È±£Ãֹܾ²Í¬Ö÷°ì¡£

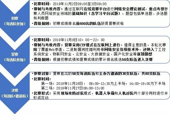
ÈüÊ·ÖΪ³õÈü¡¢¸´ÈüºÍ¾öÈüÈý¸ö½×¶Î¡£³õÈü¡¢¸´Èü¾ùÔÚ»¥ÁªÍøÉϽøÐУ¬¾öÈüÔÚ³¤É³ÏÖ³¡½øÐУ¨½ÇÖ𳡵ØÁíÐÐ֪ͨ£©¡£



²ÎÈüÐÐÁÐ



º£Ñ¡¶Ó£ºÔ޳ɱ¾Èüʹæ³ÌµÄÖлªÈËÃñ¹²ºÍ¹ú¾³ÄںϷ¨×éÖ¯¡¢¹«Ãñ¾ù¿É×é¶Ó±¨Ãû²ÎÈü£¨±¨Ãû·½Ê½ÔÚÎÄÄ©£©£¬Ã¿Ö§ÐÐÁв»³¬¹ý3Ãû¶ÓÔ±£¬¶ÓÔ±²»µÃ³Á¸´×é¶Ó¡£Í¨¹ýÈüʹÙÍø±¨Ãû²¢¾­È·ÈϵIJÎÈüÐÐÁлñµÃ²ÎÈü×ʸñ¡£

Ô¼Çë¶Ó£ºÓÉÈüÊÂ×éί»áÏò¹úÄÚÍøÂ簲ȫÁìÓò³ÛÃûµÄÆóÊÂÒµµ¥Ôª¡¢¸ßУ¡¢×êÑлú¹¹µÈ·¢³öÔ¼Ç뺯£¬Ô¼Çë30Ö§´ÓÊÂÍøÂ簲ȫרҵµÄ¾«Ó¢ÐÐÁдú±íËùÊôµ¥ÔªÖ±½Ó½øÈë¾öÈü£¬Ó뺣ѡ¶Óǰ50Ö§ÓÅʤÐÐÁÐͬ³¡½ÇÖð¡£



Èü³Ì

 


GA»Æ½ð¼×¡¤(ÖйúÇø)¹Ù·½ÍøÕ¾



½±ÏîÉèÖÃ


¡ñ ÏÖ½ð¼Î½±


±¾´Î´óÈü¹²Éè½±½ð×ܶî51Íò£¬°ä½±Ãû¶î74£¬º¬ÌصȽ±£¨1Ãû£©¡¢Ò»µÈ½±£¨1Ãû£©¡¢¶þµÈ½±£¨1Ãû£©¡¢ÈýµÈ½±£¨1Ãû£©¡¢ÓÅʤ½±£¨70Ãû£©£¨°´×ܳɾÍÅÅÃû£©¡£

ÌØµÈ½±£¨1Ãû£©£º¼Î½±»ñ½±ÐÐÁÐÈËÃñ±Ò16ÍòÔª £»½±±­Ò»¸ö£¬»ñ½±Ö¤ÊéÿÈËÒ»±¾ £»
Ò»µÈ½±£¨1Ãû£©£º¼Î½±»ñ½±ÐÐÁÐÈËÃñ±Ò8ÍòÔª £»»ñ½±Ö¤ÊéÿÈËÒ»±¾ £»
¶þµÈ½±£¨1Ãû£©£º¼Î½±»ñ½±ÐÐÁÐÈËÃñ±Ò4ÍòÔª £»»ñ½±Ö¤ÊéÿÈËÒ»±¾ £»
ÈýµÈ½±£¨7Ãû£©£º¼Î½±»ñ½±ÐÐÁÐÈËÃñ±Ò2ÍòÔª £»»ñ½±Ö¤ÊéÿÈËÒ»±¾ £»
ÓÅʤ½±£¨70Ãû£©£º¼Î½±»ñ½±ÐÐÁÐÈËÃñ±Ò3000Ôª £»»ñ½±Ö¤ÊéÿÈËÒ»±¾¡£

¡ñ ÆäËû¼Î½±


1.´óÈüʵÏÖºó£¬Í¨¹ýÈ«¹ú¸÷´óýÌ塢ȫ¹úÖ÷Á÷ÍøÂçýÌå¡¢ÖÐÑëÔÚÏæÖØÒªÃ½Ìå¡¢ºþÄÏÖ÷Á÷ýÌåµÈÇþ·°ä²¼±¾´Î´óÈüµÄÅÅÃû¡£
2.½øÈë¾öÈüµÄ²ÎÈüÐÐÁлñµÃÓɱ¾´ÎÈüʽøÐе¥Ôª·¢³öµÄµç×Ó»ñ½±Ö¤Êé¡£
3.·²±¨ÃûÉêÇë²ÎÈü²¢»ñµÃÏÖ³¡½ÇÖð×ʸñÕߣ¬ÁÐÈëºþÄÏÊ¡ÍøÂ簲ȫºÍÐÅÏ¢»¯È˲ÅÊý¾Ý¿â¡£
4.ƾ¾Ý²ÎÈüÕ߳ɾÍ£¬ÓÉÖ÷°ìµ¥ÔªÔñÓÅÏòÓйػú¹ØÊÂÒµµ¥ÔªºÍ³ÁµãÆóÒµÍÆ¼ö¡£
5.¶ÔÓÚÕâ´Î½ÇÖð³É¾Í³ö¸ñÓÅÒìÇÒÔÚºþÄÏÊ¡ÄÚ´´Òµ¡¢¾ÍÒµµÄ²ÎÈüÑ¡ÊÖ£¬×ñÑ­ÓйØÕþ²ß´ÍÓë³ÁµãÖ§³Ö¡£
6.±¾´Î´óÈüÖ÷°ìµ¥Ôª¡¢³Ð°ìµ¥ÔªºÍ¼¼ÊõÖ§³Öµ¥Ôª£¬Æ¾¾Ý¸÷×Ô¹¤×÷±ØÒª½«±¾´Î²ÎÈü³É¾Í×÷ΪÓÅÏȼÓúÍÒµÎñºÏ×÷µÈ·½ÃæµÄ³ÁÒªµ÷²éƾ¾Ý¡£



±¨Ãû·½Ê½



11ÔÂ1ÈÕ24ʱǰͨ¹ýµã»÷¹ÙÍø£¨hxb.hunan.gov.cn£©¡°±¨Ãû¼°²éÎÊ¡±À¸±¨Ãûº£Ñ¡¶Ó²ÎÈü£¬±¨Ãû³É¹¦ºó£¬Æ¾ÊÖ»úÊÕµ½µÄÕ˺ÅÃÜÂëµÇ½2019¡°ºþÏæ±­¡±ÍøÂ簲ȫ¼¼Êõ´óÈüÔÚÏß½ø½¨Æ½Ì¨£¨http://hxb2019.jdicsp.org/£©¼´¿É½øÐÐ×ÔÖ÷½ø½¨ºÍ×Բ⡣£¨ÎÂܰÌáÐÑ£ºÓÐÒâ²ÎÓëÕâ´Î´óÈüµÄͬѧ£¬Çë±ðÓ×ÇÆÁËÕâ¸ö»·½Ú¶î£¬³õÈüÊÔÌâµÄ10%ÊÇÀ´×Դ˽ø½¨Æ½Ì¨Ó´£¬¼Çס½ø½¨¹¦·òµ½11ÔÂ1ÈÕ24:00¾Í½ØÖ¹À²£©¡£

×÷Ϊ¹úÄÚÐÅÏ¢°²È«ÐÐÒµµÄÁì¾üÆóÒµ£¬GA»Æ½ð¼×ʼÖÕÖ§³Ö²¢²Î¼ÓÒÔ¿ÆÑÓ×¢»¥»»¡¢½ÏÁ¿µÈģʽÔì¾ÍÍøÂ簲ȫÈ˲Å£¬Í¨¹ýÉèÁ¢ÏßÏÂÅàѵҵÎñ¡¢¹¥·ÀÑÝÁ·Æ½Ì¨¡¢ÈüÊÂÖ§³Ö·þÎñ¡¢ÏßÉϽÌÓýƽ̨¡¢ÍøÂ簲ȫ³¢ÊÔÊÒ½¨Éè¡¢ÍøÂ簲ȫѧԺѧ¿Æ×¨Òµ½¨ÉèµÈÖ÷ÌâÒµÎñ£¬È«ÃæÔì¾ÍʵսÐͰ²È«È˲Å¡£ÔÚ³ÇÊм¶°²È«ÔËÓªÖÐÐĵÄÕ½Êõ²¼¾ÖÖУ¬GA»Æ½ð¼×רÉèÈ˲ÅÔì¾ÍÖÐÐÄ£¬ÎªÕþÆóµ¥ÔªÊäËÍרҵµÄÍøÂ簲ȫÔËÓªÈ˲Å£¬Îª»º½âÎÒ¹úÍøÂ簲ȫÈ˲ÅÐèÒª½ü¿ö¹±Ï×Ò»·ÝÁ¦Á¿¡£´Ó³ÉÁ¢¸ß¼¶×¨Ïî³¢ÊÔÊÒ¼°ÍøÂç¿Õ¼ä°²È«Ñ§Ôº£¬µ½´óÁ¦Íƶ¯¸ßУÈ˲źÏ×÷£¬ÔÚÔì¾Í×¨ÒµÍøÂ簲ȫÈ˲ŵÄ·ÉÏ£¬GA»Æ½ð¼×´ÓδÖÕ³¡Ç°ÐеĽŲ½¡£