Next.js ÖÐÑë¼þȨÏÞÈÆ¹ý·ì϶(CVE-2025-29927)À´Ï®£¬GA»Æ½ð¼×Ìṩ½â¾ö¹æ»®
°ä²¼¹¦·ò 2025-03-25Next.js ÊÇÒ»¸ö»ùÓÚ React µÄÊ¢ÐÐ Web ÀûÓÿò¼Ü£¬Ìṩ·þÎñÆ÷¶ËäÖȾ¡¢¾²Ì¬ÍøÕ¾ÌìÉúºÍ¼¯³É·ÓÉϵͳµÈÖ°ÄÜ¡£
2025Äê3Ô£¬GA»Æ½ð¼×¼à¿Øµ½Next.js ÖÐÑë¼þȨÏÞÈÆ¹ý·ì϶µý±¨(CVE-2025-29927)£¬µ±ÔÚNext.jsÀûÓÃÖÐʹÓÃmiddleware ʱ£¬ÔÚÒªÇóÍ·ÖвÎÓëÌØ¶¨µÄ x-middleware-subrequest ÒªÇóÍ·¼´¿ÉÈÆ¹ý middleware ÖеÄÂß¼¡£ÀýÈ統ʹÓà middleware ½øÐÐÉí·ÝÑéÖ¤ÓëÊÚȨ£¬¿ÉÀûÓø÷ìÏ¶ÈÆ¹ýÉí·ÝÑéÖ¤¡£¸Ã·ì϶CVSSv3ÆÀ·Ö9.1£¬·ì϶µÈ¼¶Îª¸ßΣ¡£

·ì϶¸´ÏÖ½ØÍ¼

Ó°Ïì°æ±¾
15.* <= Next.js<15.2.3
14.* <= Next.js<14.2.25
11.1.4 <= Next.js <= 13.5.6
½¨¸´½¨Òé
Ò»¡¢¹Ù·½½¨¸´¹æ»®£º
ÇëÊÜÓ°ÏìµÄÓû§¾¡¿ìÉý¼¶°æ±¾½øÐзÀ»¤£¬ÏÂÔØÁ´½Ó£º
https://github.com/vercel/next.js/security/advisories/GHSA-f82v-jwr5-mffw
¶þ¡¢GA»Æ½ð¼×¹æ»®£º
1¡¢GA»Æ½ð¼×¼ì²âÀà²úÆ·¹æ»®
ÌìãÙÈëÇÖ¼ì²âÓëÖÎÀíϵͳ£¨IDS£©¡¢ÌìãÙ³¬Èںϼì²â̽Õ루CSP£©¡¢ÌìãÙÍþв·ÖÎöÒ»Ìå»ú£¨TAR£©¡¢ÌìÇåWEB°²È«ÀûÓÃÍø¹Ø£¨WAF£©¡¢ÌìÇåÈëÇÖ·ÀÓùϵͳ£¨IPS£©£¬Éý¼¶µ½×îа汾¼´¿ÉÓÐЧ¼ì²â»ò·À»¤¸Ã·ì϶Ôì³ÉµÄ¹¥»÷·çÏÕ¡£
ÊÂÎñ¿âÏÂÔØµØÖ·£ºhttps://venustech.download.venuscloud.cn/
2¡¢GA»Æ½ð¼×©ɨ²úÆ·¹æ»®
£¨1£©¡°GA»Æ½ð¼×·ì϶ɨÃèϵͳV6.0¡±²úÆ·ÒÑÖ§³Ö¶Ô¸Ã·ì϶½øÐÐɨÃè

£¨2£©GA»Æ½ð¼×·ì϶ɨÃèϵͳ608XϵÁа汾ÒÑÖ§³Ö¶Ô¸Ã·ì϶½øÐÐɨÃè

3¡¢GA»Æ½ð¼××ʲúÓë´àÈõÐÔÖÎÀíÆ½Ì¨²úÆ·¹æ»®
GA»Æ½ð¼××ʲúÓë´àÈõÐÔÖÎÀíÆ½Ì¨ÊµÊ±²É¼¯²¢¸üеý±¨ÐÅÏ¢£¬¶ÔÈë¿â×ʲúNext.js ÖÐÑë¼þȨÏÞÈÆ¹ý·ì϶(CVE-2025-29927)½øÐÐÖÎÀí¡£

4¡¢GA»Æ½ð¼×°²È«ÖÎÀíºÍÌ¬ÊÆ¸Ð֪ƽ̨²úÆ·¹æ»®
Óû§Äܹ»Í¨¹ýÌ©ºÏ°²È«ÖÎÀíºÍÌ¬ÊÆ¸Ð֪ƽ̨£¬½øÐйØÁªÕ½ÊõÅäÖ㬽áºÏÏÖʵ»·¾³ÖÐϵͳÈÕÖ¾ºÍ°²È«É豸µÄ¸æ¾¯ÐÅÏ¢½øÐгÖÐø¼à¿Ø£¬´Ó¶ø·¢ÏÖ¡°Next.js ÖÐÑë¼þȨÏÞÈÆ¹ý·ì϶(CVE-2025-29927)¡±µÄ·ì϶ÀûÓù¥»÷ÐÐΪ¡£
1£© ÔÚÌ©ºÏµÄƽ̨ÖУ¬Í¨¹ý´àÈõÐÔ·¢ÏÖÖ°ÄÜÕë¶Ô¡°Next.js ÖÐÑë¼þȨÏÞÈÆ¹ý·ì϶(CVE-2025-29927)¡±·ì϶ɨÃ蹤×÷£¬ÅŲéÖÎÀíÍøÂçÖÐÊÜ´Ë·ì϶ӰÏìµÄ³ÁÒª×ʲú£»

2£©Æ½Ì¨¡°¹ØÁª·ÖÎö¡±Ä£¿éÖУ¬Ôö³¤¡°L2_Next.js ÖÐÑë¼þȨÏÞÈÆ¹ý·ì϶(CVE-2025-29927)¡±£¬Í¨¹ýGA»Æ½ð¼×¼ì²âÉ豸¡¢Ö¸±êÖ÷»úϵͳµÈÉ豸µÄ¸æ¾¯ÈÕÖ¾£¬·¢ÏÖ±í²¿¹¥»÷ÐÐΪ£º

ͨ¹ý¶ÈÎö¹æ¶¨×Ô¶¯½«"L2_Next.js ÖÐÑë¼þȨÏÞÈÆ¹ý·ì϶(CVE-2025-29927)"·ì϶ÀûÓõĿÉÒÉÐÐΪԴµØÖ·Ôö³¤µ½¹Û²ìÁÐ±í¡°¸ß·çÏÕÏνӡ±ÖУ¬×÷ΪÄÚ²¿µý±¨Êý¾ÝʹÓã»
3£©Ôö³¤¡°L3_Next.js ÖÐÑë¼þȨÏÞÈÆ¹ý·ì϶(CVE-2025-29927)¡±£¬Ç°ÌáÈÕÖ¾Ãû³ÆµÅ×Ú»òÔ̺¬¡°L2_Next.js ÖÐÑë¼þȨÏÞÈÆ¹ý·ì϶(CVE-2025-29927)¡±£¬¹¥»÷Á˾ֵÅ×Ú»òÊôÓÚ¡°¹¥»÷³É¹¦¡±£¬Ö÷ÕŵØÖ·ÒýÓÃ×ʲú·ì϶»òÔ´µØÖ·Æ¥ÅäÍþвµý±¨£¬´Ó¶øÌáÉý¹ØÁª¹æ¶¨µÄÏàÐŶȡ£

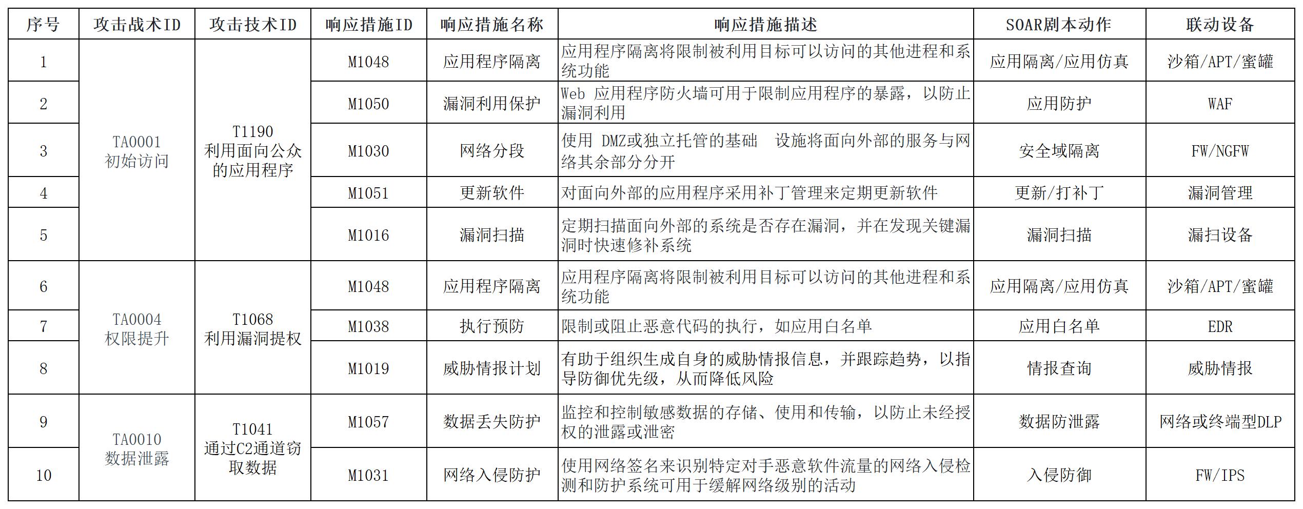
4£©ATT&CK¹¥»÷Á´Ìõ·ÖÎöÓëSOAR´ëÖý¨Òé
ƾ¾Ý¶ÔNext.js ÖÐÑë¼þȨÏÞÈÆ¹ý·ì϶(CVE-2025-29927)µÄ¹¥»÷ÀûÓùý³Ì½øÐзÖÎö£¬¹¥»÷Á´Éæ¼°¶à¸öATT&CKÕ½ÊõºÍ¼¼Êõ½×¶Î£¬¸²¸ÇµÄTTPÔ̺¬£º
TA0001-³õʼ½Ó¼û£ºT1190-ÀûÓÃÃæÏò¹«¼ÒµÄÀûÓ÷¨Ê½
TA0004-ȨÏÞÌáÉý£ºT1068-ÀûÓ÷ì϶ÌáȨ
TA0010-Êý¾Ýй¶£ºT1041-ͨ¹ýC2ͨ·ÇÔÈ¡Êý¾Ý

ͨ¹ýÌ©ºÏ°²È«ÖÎÀíºÍÌ¬ÊÆ¸Ð֪ƽ̨ÄÚÖÃSOAR×Ô¶¯»¯»ò°ë×Ô¶¯»¯±àÅÅÁª¶¯ÏìÓ¦´ëÖÃÄÜÁ¦£¬Õë¶Ô¸Ã·ì϶ÀûÓõĸ澯ÊÂÎñ±àÅž籾£¬½øÐÐ×Ô¶¯»¯´ëÖá£


¾©¹«Íø°²±¸11010802024551ºÅ